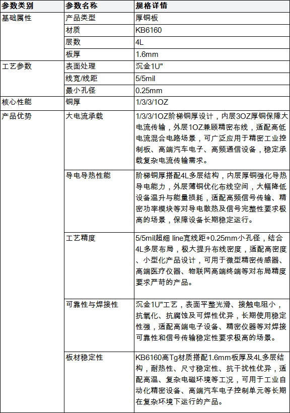
4L 1/3/3/1OZ厚铜板(KB6160+沉金1U")产品规格表


2L 6OZ 厚铜板(S1000H + 无铅喷锡)
板材层数:2层
板材厚度:0.7mm
表面处理:无铅喷锡
2层 5OZ厚铜板(S1000H+有铅喷锡)
板材层数:2层
板材厚度:2.0mm
表面处理:有铅喷锡
2层4oz厚铜板(S1000H+沉金5μ")
板材层数:2层
板材厚度:1.6mm
表面处理:0.25mm