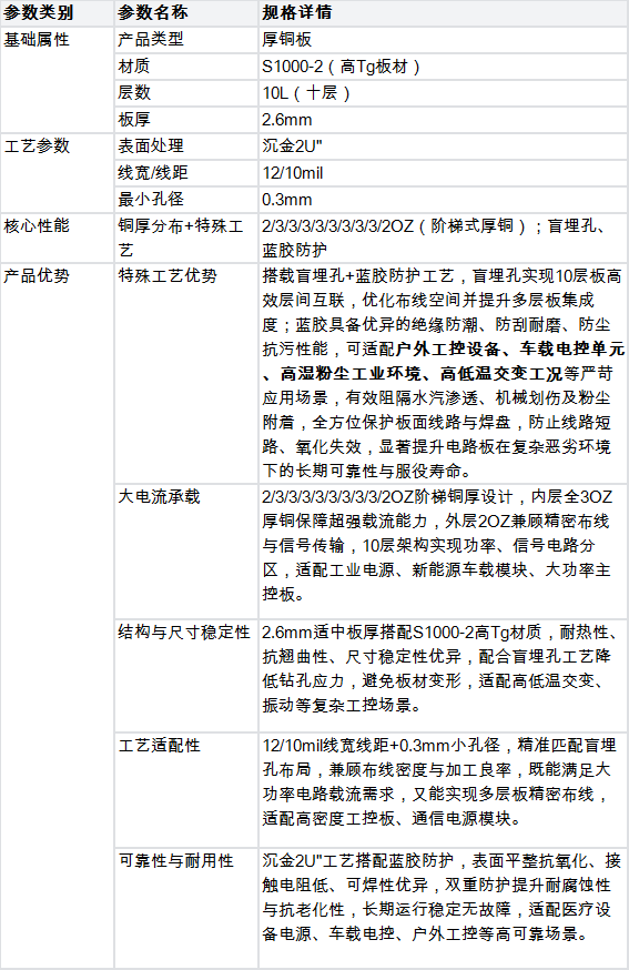
板材类型:
厚铜电路板
板材层数:
10层
板材厚度:
2.6mm
表面处理:
沉金2U"
最小线宽/线距:
12/10mil
10L 阶梯厚铜板(S1000-2+沉金2U" 盲埋孔/蓝胶)产品规格表


14L 阶梯厚铜板(S1000-2+沉金2U" 盲埋孔/控深锣)
板材层数:14层
板材厚度:6.5mm
表面处理:沉金2u
4层 4/4/4/4OZ厚铜板(S1000-2+沉金2U")
板材层数:4层
板材厚度:2.14mm
表面处理:沉金2U"
4L 6/6/6/6OZ厚铜板(S1000-2+沉金1U" 树脂塞孔线圈板
板材层数:4层
板材厚度:1.4mm
表面处理:沉金1U