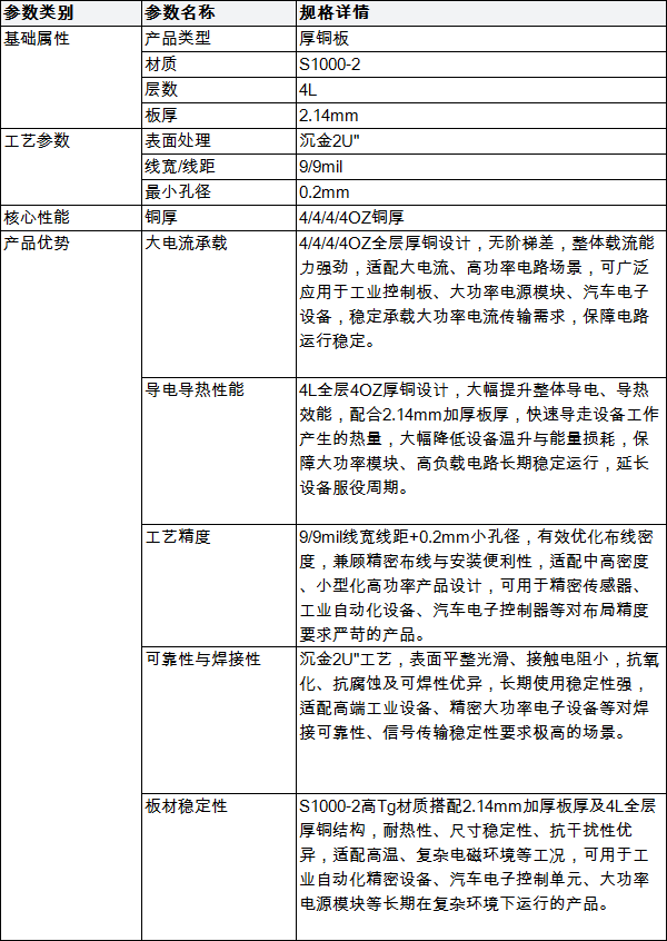
4L 4/4/4/4OZ厚铜板(S1000-2+沉金2U")产品规格表


4L 6/6/6/6OZ厚铜板(S1000-2+沉金1U" 树脂塞孔线圈板
板材层数:4层
板材厚度:1.4mm
表面处理:沉金1U
4层 2.5/3/3/2.5OZ厚铜板(S1000H+沉金2U")
板材层数:4层
板材厚度:1.6mm
表面处理:沉金2U
4层 1/4/4/1OZ厚铜板(S1000-2+有铅喷锡)
板材层数:4层
板材厚度:1.6mm
表面处理:有铅喷锡