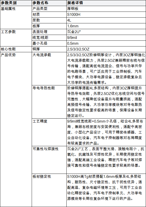
4L 2.5/3/3/2.5OZ厚铜板(S1000H+沉金2U")产品规格表


4层 1/4/4/1OZ厚铜板(S1000-2+有铅喷锡)
板材层数:4层
板材厚度:1.6mm
表面处理:有铅喷锡
4层1/3/3/1OZ厚铜板(KB6160+沉金1U")
板材层数:4层
板材厚度:1.6mm
表面处理:沉金1u
2L 6OZ 厚铜板(S1000H + 无铅喷锡)
板材层数:2层
板材厚度:0.7mm
表面处理:无铅喷锡